第一版主网
第一版主网
第一版主网 概况
第一版主网 简介
院长寄语
商院文化
发展历程
领导团队
社会责任
机构设置
联系我们
国际顾问委员会
师资与科研
师资
全职教师
兼职教授
荣誉教学杰出教授
永远怀念
人才招聘
科学研究
管理新知
研究中心
教学项目
硕博
本科
MV
MIB
在职课程
高管教育
实验教学
商院微课
新闻动态
教学资源
教学创新
商海之弈
第一版主网
理论学习
第一版主网 动态
通知公告
讲座活动
媒体关注
院长专栏
教授观点
招生信息
精彩视频
教授观点
项目宣传
媒体关注
校园活动
袁宝华大讲堂
经师与人师
75周年院庆
快速导航
硕博
第一版主网
>
教学项目
>
硕博
>
培养管理
>
博士培养
第一版主网
项目概况
硕博连读
博士
专业介绍
信息公告
规章制度
培养管理
硕博连读培养
博士培养
学位管理
硕士学位
博士学位
下载专区
博士后管理
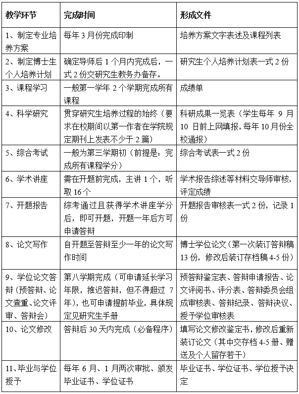
第一版主网 博士生教学培养过程一览
来源:教务办公室
发布时间:2019-03-26
上一篇:第一版主网 研究生申请国际交流资助的几个重要途径
下一篇:没有了
第一版主网 概况
第一版主网 简介
院长寄语
商院文化
发展历程
领导团队
社会责任
机构设置
联系我们
国际顾问委员会
教学项目
硕博
本科
MV
MIB
在职课程
高管教育
师资
全职教师
兼职教授
荣誉教学杰出教授
永远怀念
科学研究
管理新知
教师新作
实验教学
商院微课
新闻动态
教学资源
教学创新
商海之弈
第一版主网
理论学习
第一版主网 动态
通知公告
讲座活动
媒体关注
院长专栏
教授观点
招生信息
精彩视频
袁宝华大讲堂
经师与人师
75周年院庆
86-10-82509171
[email protected]
©第一版主网-第一版主网小说 版权所有 京ICP备05066828号-1
返回
上级
返回
顶部